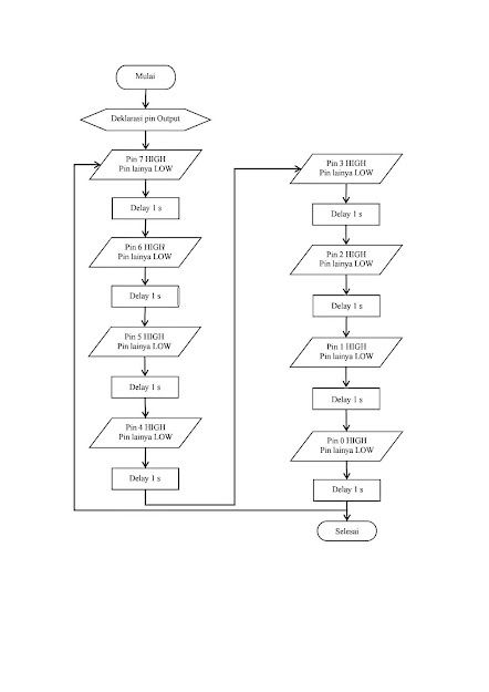
Percobaan 1 kondisi 2
Kondisi awal LED mati lalu hidup bergantian dari kanan ke kiri secara berulang.
3. Flowchart
[kembali]
4. Listing Program
[kembali]
//Lampu LED berjalan menggunakan simulino uno
//Menyalakan LED dengan aktif HIGH
void setup() {
pinMode(0,OUTPUT);
pinMode(1,OUTPUT);
pinMode(2,OUTPUT);
pinMode(3,OUTPUT);
pinMode(4,OUTPUT);
pinMode(5,OUTPUT);
pinMode(6,OUTPUT);
pinMode(7,OUTPUT);
//menjadikan PIN 0,1,2,3,4,5,6,dan7 sebagai OUTPUT
}
void loop() {
// menyalakan secara bergilir
digitalWrite(0,LOW);
digitalWrite(1,LOW);
digitalWrite(2,LOW);
digitalWrite(3,LOW);
digitalWrite(4,LOW);
digitalWrite(5,LOW);
digitalWrite(6,LOW);
digitalWrite(7,HIGH);
delay(1000);
digitalWrite(0,LOW);
digitalWrite(1,LOW);
digitalWrite(2,LOW);
digitalWrite(3,LOW);
digitalWrite(4,LOW);
digitalWrite(5,LOW);
digitalWrite(6,HIGH);
digitalWrite(7,LOW);
delay(1000);
digitalWrite(0,LOW);
digitalWrite(1,LOW);
digitalWrite(2,LOW);
digitalWrite(3,LOW);
digitalWrite(4,LOW);
digitalWrite(5,HIGH);
digitalWrite(6,LOW);
digitalWrite(7,LOW);
delay(1000);
digitalWrite(0,LOW);
digitalWrite(1,LOW);
digitalWrite(2,LOW);
digitalWrite(3,LOW);
digitalWrite(4,HIGH);
digitalWrite(5,LOW);
digitalWrite(6,LOW);
digitalWrite(7,LOW);
delay(1000);
digitalWrite(0,LOW);
digitalWrite(1,LOW);
digitalWrite(2,LOW);
digitalWrite(3,HIGH);
digitalWrite(4,LOW);
digitalWrite(5,LOW);
digitalWrite(6,LOW);
digitalWrite(7,LOW);
delay(1000);
digitalWrite(0,LOW);
digitalWrite(1,LOW);
digitalWrite(2,HIGH);
digitalWrite(3,LOW);
digitalWrite(4,LOW);
digitalWrite(5,LOW);
digitalWrite(6,LOW);
digitalWrite(7,LOW);
delay(1000);
digitalWrite(0,LOW);
digitalWrite(1,HIGH);
digitalWrite(2,LOW);
digitalWrite(3,LOW);
digitalWrite(4,LOW);
digitalWrite(5,LOW);
digitalWrite(6,LOW);
digitalWrite(7,LOW);
delay(1000);
digitalWrite(0,HIGH);
digitalWrite(1,LOW);
digitalWrite(2,LOW);
digitalWrite(3,LOW);
digitalWrite(4,LOW);
digitalWrite(5,LOW);
digitalWrite(6,LOW);
digitalWrite(7,LOW);
delay(1000);
}
6. Link Download
[kembali]

Tidak ada komentar:
Posting Komentar